Download

REVIEW ARTICLE

Role of bacterial exopolysaccharides in edible films for food safety and sustainability. Current trends and future perspectives

Tariq Aziz1,2, Zhihui Li3, Jasra Naseeb3, Abid Sarwar3, Liqing Zhao1*, Lin Lin4*, Fahad Al Asmari5

1Department of Food Science and Technology, College of Chemistry and Environmental Engineering, Shenzhen University, Guangdong, China;

2School of Biomedical Engineering Shenzhen University, Guangdong, China

3Key Laboratory of Geriatric Nutrition and Health, Beijing Advanced Innovation Center for Food Nutrition and Human Health, Beijing Technology and Business University, Beijing, China;

4School of Food and Biological Engineering Jiangsu University Zhenjiang China;

5Department of Food Science and Nutrition, College of Agriculture and Food Sciences, King Faisal University, Al-Ahsa, Saudi Arabia

Abstract

Bacterial biopolymers are changing the concepts in the food industry as customer demands the addition of no artificial additives and want products “Clean labelled.” Exopolysaccharides (EPS) produced by some bacterial strains are the best replacements for these artificial additives. The monomeric composition, quality, quantity, structure, molecular weight, and charge on these bioparticles decide the qualities, that is, rheology, texture, shelf life, and physiochemical properties of the product. Exopolysaccharides are the best biothickeners and are being widely used in the food industry. They are widely used as coatings and edible films in food substances, especially fruits and vegetables. These consist of substances that are Generally Recognized as Safe. These coatings and edible films promise improved shelf life and better nutritional properties and act as a protective barrier for food items. Bacterial EPS are widely used in edible films, yogurt-like and plant-based beverages, the meat industry, and fermented low-fat meat, sourdoughs, and low-fat cheese. It interacts with other components and improves the texture, stabilization, viscosity, and mouthfeel of end products. The structural and functional properties of these substances still need to be explored. The main objective of this review is to focus on the importance of EPS produced by various strains, its structure and uses as edible coatings and films, functionality, and applications in various food products. Overall, the future of bacterial EPS in the food industry appears promising, with avenues for innovation and application across multiple facets of food production, including texture modification, nutritional enhancement, and sustainability.

Key words: biopolymers, edible film, EPS, EPS applications, food packaging

*Corresponding Author: Liqing Zhao, Department of Food Science and Technology, College of Chemistry and Environmental Engineering, Shenzhen University, Guangdong, China. Email: [email protected]; Lin Lin, School of Food and Biological Engineering Jiangsu University Zhenjiang China, Email: [email protected]

Received: 6 July 2024; Accepted: 9 September 2024; Published: 30 September 2024

DOI: 10.15586/ijfs.v36i4.2690

© 2024 Codon Publications
This is an Open Access article distributed under the terms of the Creative Commons Attribution-NonCommercial-ShareAlike 4.0 International (CC BY-NC-SA 4.0). License (http://creativecommons.org/licenses/by-nc-sa/4.0/)

Introduction

The trends of food production, food safety, sustainability, and utility are changing over time. These new trends are minimizing the use of synthetic ingredients (Adame et al., 2024; Shi et al., 2024). This industry has always welcomed the use of innovative products to enhance the quality of food and to promote the increased nutrition supply (Sakr et al., 2021). For this reason, multiple products are being formed and they are used in the food industry. To promote the function and quality value of food products, many researchers are designing their works on probiotics and their possible combinations (Korcz and Varga, 2021). Majorly, the research is being done on prebiotics, probiotics, post-biotics and para-probiotics to add value to the food industry. These biopolymers have revolutionized the food industry with their extraordinary benefits. Biopolymers are polymers that are biodegradable, bio-based or both in nature. There are three types, namely, microbial substances, synthetic, or natural (Zannini et al., 2016). The polymers that originated from microbes such as mold, yeast, and bacteria have gained much more attention due to their possible use in various industries. Exopolysaccharides (EPS) are getting more attention due to their wide range of applications in multiple industries, including food, pharmaceutical, and cosmetic industries. One of the most important classes of EPS-producing bacteria is the lactic acid bacteria (LAB) (Xu et al., 2019).

For the protected production of bacterial EPS, biofilm confers the bacterial cells with resistance against antibiotics and a higher level of invasiveness capability (Silva et al., 2019). The cell-surface-associated PsI are present there, and they help in the process of adhesion in the initial phase of biofilm formation (Pecoraro et al., 2022, 2023). The bacteria-produced EPS can be either secreted into extracellular spaces or loosely attached to bacterial surfaces. Several varieties of EPS are produced by different strains of LAB including Lactiplantibacillus, Lacticaseibacillus, Fructilactobacillus, Lentilactobacillus, Pediococcus, Lactococcus, Weissella, Latilactobacillus, Limosilactobacillus, Lactobacillus, Streptococcus, and Leuconostoc species (Patel and Prajapati, 2013). The products of Weissella have not been recognized as safe so far by the European Food Safety Authority and the US Food and Drug Administration, but they are being widely used in the final finishing of products. It is thought that the EPS of this species can contribute to the sensory characteristics of food due to a wide range of functional and technological properties (Patel et al., 2021).

In the same way, EPS production is strain-dependent, and they play a critical role in EPS-producing cells due to their structural diversity. The EPS is not used as an energy source, rather it helps to sustain cellular integrity in harsh conditions like osmotic stress, dehydration, and in the presence of pathogenic microbes (Sanalibaba and Çakmak, 2016). It also maintains the property of cell recognition and biofilm production to colonize the natural habitat. They also maintain no entry signs for toxic chemicals like lysozyme, nisin, and detergents and protect cells from phagocytosis, bacteriophage, and antibiotics (Daba et al., 2021). These chemicals usually enter the cell by disrupting the cell wall. Lysozymes and other chemicals cleavage the bonding between them and can easily get entry into cells. EPS protect this cleavage by making a layer and not allowing them to encounter cells (Ferraboschi et al., 2021). This is positively proved by the fact that almost all commercialized probiotic bacteria are producers of EPS (Abarquero et al., 2022).

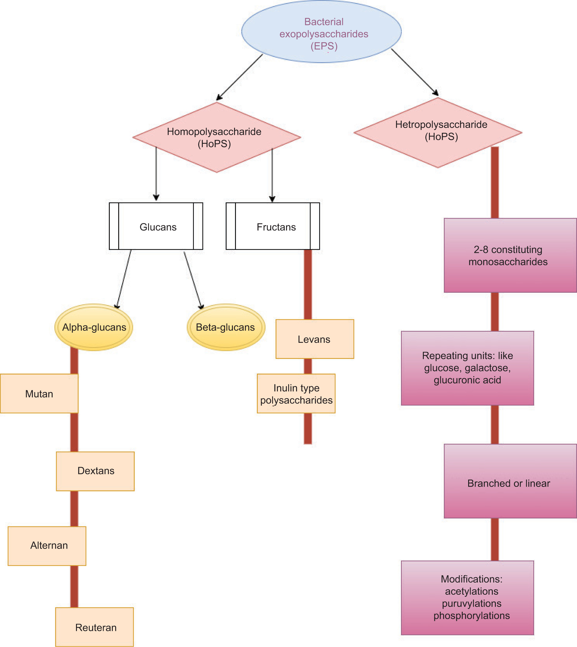
One important characteristic of EPS is that it can replace commercially available food additives as it is a natural alternative to artificial additives, and it possesses physiochemical characteristics. They confer multiple properties in food material including stabilizing, emulsifying, and thickening properties along with rheological properties such as reduced syneresis, increased viscosity, and improved texture (Abarquero et al., 2022). There is a wide range of uses of EPS that are used as bio-thickeners in the food industry. They also possess some important techno-functional properties that make them unique to be used in the food industry (Ryan et al., 2015). Moreover, they also ensure creaminess, mouthfeel, and better food texture, and have application in food packaging. Likewise, this satisfies the customer demands and food optimization by replacing the use of artificial additives. On the other hand, the commercially available food hydrocolloids need labeling of additive names and their added quality which is against the customer desires and demands. On the other hand, there is no need to label EPS products if they are added (Hu et al., 2023; Laorenza et al., 2022). Based on monomers variety, exopolysaccharides are of two types: 1) homopolysaccharides (HoPS) having all the identical monosaccharides, and 2) heteropolysaccharides (HePS) having different types of monomers usually ranging from 2–8 monosaccharides (Silva et al., 2019; Yildiz and Karatas, 2018). The complete elaboration of HoPS and HePS is given in Figure 1. This article highlights the various strains involved in EPS production along with their structure and properties. The article also enlightens on the application of EPS in edible films and coatings.

Figure 1. Bacterial exopolysaccharides, types, and characteristics.

Edible Films, Functionalities, Characteristics, and Role of EPS

Edible films and coatings are consumable coatings on fruits or vegetables that can be directly used, and their thickness is about 0.3 mm. These coatings are widely applied to enhance the protection of processed fruits and vegetables (Moradi et al., 2021). These films can be of three types: polysaccharides, proteins, and lipid based. The complete information on these types is given in Figure 2. There is a difference based on their formation as edible films are formed separately and are applied on the surface of fruits and vegetables, while edible coatings are directly formed on the surface of foodstuffs (Zikmanis et al., 2021). Both are direct contact layers that protect the matrix from direct touch (Alizadeh-Sani et al., 2019). While developing films and coatings, the following points should be given utmost importance.

  1. There should be direct contact with the surface of fruits or vegetables.

  2. The performance and shelf life of the contact food should increase after their application (Li et al., 2020).

  3. These coatings should not alter the flavor, color, or major characteristics of foodstuffs.

  4. Processing conditions such as color, temperature, and thickness of the coating should be under control (Singh and Kaur, 2015).

Figure 2. Different sources of edible films in coatings.

Sometimes it becomes very difficult in the case of artificial film and coatings. As these are directly consumed by people and are not acceptable. So, the nature of these films and coatings must be completely organic. For this reason, bacterial EPS provides the best opportunity to go through the formation of these films and coatings (Daba et al., 2021).

Cellulose is considered the most abundant material on Earth. It is present in the cell walls of some bacteria, algae, and plants. This possesses a homopolymer, linear structure and possesses 40–70% crystallinity. This is very susceptible to film coatings. Its goodness is determined by the level of crystalline nature of the fruits and vegetables (Li et al., 2020). This coating is usually done with the help of cellulose and glucose units by combining them with glycosidic bonds. These cellulosic films provide optical and physiochemical properties and act as a barrier to the external environment. This film may alter the solubility level of hydrocolloids as it is insoluble in aqueous solutions (Alizadeh-Sani et al., 2019). These cellulosic films also provide good blending dispersion properties and formation of film due to the presence of strong hydrogen binding. Moreover, sago starch and carboxymethyl cellulose (CMC) nanoparticles provide good mechanical strength in vegetables and fruits. Besides CMC, olive oil has also proved to provide a good antimicrobial coating for tomatoes and oranges. Some other important edible film sources are carrageenan, pectin, chitin and chitosan, gums, and starch (Ibrahim, 2015). Complete information and characteristics of these edible films are given in Table 1.

Table 1. Applications of bacterial based EPS coatings and films in fruits and vegetables.

Coating/Film material Uses Properties References
Cellulose or their derivatives Coatings/edible film They provide strong adhesion between the cellulosic interface and fiber (Moradi et al., 2021)
Essential oils (plant-based) encapsulated with cellulose acetate butyrate or cellulose acetate Coating/edible film They possess air-freshening properties and have fragrance (Ibrahim, 2015)
Cellulose esters Edible film Maintain hydrophobicity, enhance oxygen and water barrier. (Regubalan et al., 2018)
Oil enclosed with cellulose ester Edible film Provide plasticizing effect, improve physiochemical properties, improve gas and water barrier and increase water holding capacity. (Singh and Kaur, 2015)
Steric acid/CMC Edible film Drop the water vapor transmittance rate (WVTR) and improve the barrier of water. (El-Sharoud et al., 2012)
Bacterial cellulose with ginger and olive oil Edible coating Antimicrobial properties. (Berthold-Pluta et al., 2019)
Stearic acid/rice starch Edible film Possess WVTR and mechanical properties. (Padmanabhan and Shah, 2020)
Glycerol/pearl millet starch Edible films They reduce the permeability of water vapors and improve mechanical strength. (Hashemi et al., 2022)
Agar maltodextrin blends Edible films Due to aggregations of hydrophobic and hydrogen bonding presence, they act to enhance the properties of the barrier. (Bibi et al., 2021)
Oregano essential oils/pectin Coatings/edible films Improve antibacterial properties related to food-based micro-organisms. (Trollope, 2015)
Starch Edible films and coatings Improve oxygen barrier properties, mechanical properties, oil-based properties. (El-Sharoud et al., 2012)
Modified starch Edible films Improve physiochemical and physio-mechanical characteristics; antimicrobial agents, antioxidants, etc. are trapped in the matrix of starch due to its high level of hydrophilicity. (Hashemi et al., 2022)

Different strains of EPS-producing bacteria and biosynthesis of exopolysaccharides

Owing to their unique and diverse structure, EPS are getting more attention from researchers and the industrial sector. Different strains belonging to the gram-negative and gram-positive bacteria are capable of forming EPS (Kumar and Micallef, 2017). Gram-negative bacteria may include Alphaproteobacteria, betaprotobacteria, and gammaprotobacteria. Some important genera included in the class Alphaproteobacteria are Agrobacterium, Rhizobium, Gluconacetobacter, Komagataeibacter, Acetobacter, Gluconobacter, Kozakia, Zymomonas, and Neoasaia. Some important examples of class betaprotobacteria include Achromobacter and Alcaligenes (Donot et al., 2012). Some important EPS-producing genera in class gammaprotobacteria are Pseudomonas, Alteromonas, Xanthomonas, Klebsiella, Vibrio, Erwinia, Halomonas Pseudoalteromonas, Azotobacter, and Enterobacter (Oleksy and Klewicka, 2018). Some major EPS-producing classes of gram-positive bacteria include Bacilli and Clostridia. Some major genera in the class Bacilli are Lactobacillus, Paenibacillus, Bacillus, Streptococcus, and Leuconostoc. Sarcina sp. and Bifidobacterium are some important genera of Clostridia and Actinomycetia classes, respectively (Jurášková et al., 2022). Some of the most important EPS are xantham, dextran, alginate, curdlan, gellan, hyaluronan, levan, bacterial cellulose, and others. All these EPS are products of different microbes. To widen the range of applications and achievement of new desired results, scientists are trying to explore novel and excellent EPS having some unique properties. Recently, researchers have proved the high importance of EPS produced by probiotic bacteria, especially in the field of medicine (Madhuri and Vidya Prabhakar, 2014).

In the same way, LAB is the major class of bacteria that forms the EPS that are used in the food industry. The formation of EPS is catalyzed by some enzymes. These enzymes can be divided into two groups. The first group is meant to synthesize basic sugars and nucleotides and some proteins catalyze the reaction (Dertli et al., 2016). However, these proteins are not specific to EPS. The other group possess EPS-based specific enzymes such as acetyltransferases and glycosyl transferases. These use the monomeric substances as catalysts during reaction and perform their work more efficiently (Dertli et al., 2016). Here lies a limitation, the biological function of some EPS based enzymes is still a burning question. These EPS-based enzymes are encoded by some specific genes and are usually present on chromosomal DNA, that is, genophores in the case of thermophilic bacteria. On the other hand, it can also be found on plasmid, especially in the case of mesophilic LABs (Oleksy-Sobczak et al., 2020).

The eps genes that encode the exopolysaccharides are usually arranged in a unique cluster and are oriented in a direction. These are transcribed in a single mRNA. These eps genes perform four different functions including EPS production regulation, repeating units biosynthesis, determination of chain length, and polymerization and export. The production of HoPS is usually simple as compared to HePS (Amao et al., 2019). There is no need for different stages of active transport, hence no energy is required. Energy is only required for the synthesis of necessary extracellular enzymes called fructosyl and glucosyl transferases. They use fructose and glucose as glycosyl donors during the regulation and synthesis of EPS (Zayed et al., 2022).

The formation of HePS is relatively more complex and demands more amount of energy during production. Their formation demands different and separate reactions which include (1) the internalization of sugar molecules, (2) sugar molecules precursor synthesis, (Naseem et al., 2018), (3) monosaccharides repeating subunits assembly, and (4) the export of EPS (Wu et al., 2023). All these are regulated by different enzymes, hence there is a high energy demand. In its case, the transportation of EPS from cytoplasm to extracellular spaces is unknown (Wu et al., 2023). Some researcher thinks that flippase enzymes are responsible for carrying out this process. In the case of nonoptimized cultural conditions, the yield of EPS is about 10–400 mg/L; and in the case of optimized conditions, this yield can be multiplied by this amount depending upon the strain and cultural conditions (Zayed et al., 2022). Under optimum conditions, Lactobacillus strains yield 160–740 mg/L, Streptococcus strains yield 126–319 mg/L, and Pediococcus strains yield 132–134 mg/L EPS (Polak-Berecka et al., 2013). In the same way, the EPS yield of Lactiplantibacillus plantarum is 515 mg/L. The highest EPS is reported as 2.8 g/L, which is produced by Lacticaseibacillus rhamnosus strain, that is, RW-9595M. The yield of the second best EPS producer is 2.5 g/L, produced by Lactobacillus kefiranofaciens, WT-2BT (Pourjafar et al., 2023).

The purification process is of high importance in the application process of EPS in the food industry. There are different methods involved in the purification of these biopolymers. Another important point is the quantification of EPS (Pourjafar et al., 2023). There are many processes involved, which are summarized in Figure 3. While giving high importance to quantity, quality cannot be ignored as it possesses much importance especially when it is going to be used in the food industry as an additive to achieve important physiobiological properties (Fox, 1991). Some researchers have proved that the final quality of yogurt is not affected by the quantity of EPS formed, rather it is affected by the structural chains and bacterial strains forming the EPS (Dimopoulou et al., 2014). When the EPS interact with other food additives, the textural, rheological, and sensory characters are affected in different ways depending upon the type of EPS used. In a nutshell, the selection of EPS-producing strain will be selected with much care and it will improve the product characteristics and food processing. Moreover, a lot of aspects are still needed to be explored (Badel et al., 2011).

Figure 3. Bacterial EPS quantification techniques.

Applications of EPS Bacteria in Edible Films and Coatings

The yield of EPS production by LAB is of less quantity. The high yield is observed in HoPS bacteria. These can convert the sucrose to dextran in very high proportions. Over time, a very small number of EPS-producing LAB can meet the commercial requirements (Shori et al., 2021). The problem is to find out the way to increase the EPS yield in LAB. This could be achieved by the phenomenon of genetic engineering. For this technique, a complete understanding of EPS-producing pathways is crucial (Hickisch et al., 2016). After this, some genetic regulations could be carried out such as the over-expression of genes responsible for EPS production. Another limitation falls in the pathway of HePS as they must compete for the common enzymes by achieving several household routes. Hopefully, this is the reason that most food additive biopolymers are usually not produced by LAB, such as cellulose, gellan gum, and xanthan gum (Lorusso et al., 2018). Exopolysaccharides derived from LAB find their roots deep in the food industry and are used as stabilizers, gelling agents, thickeners, and moisture retention agents. They also improve the mouthfeel, syneresis, rheology, firmness, texture, and sensory properties when they are used as edible films and coatings. Exopolysaccharides have a wide range of applications when they are used as edible films and coatings (Pourjafar et al., 2023). Some important HoPS and HePS are listed in Tables 2 and 3 along with their properties and applications as edible films and coatings.

Table 2. Structure, properties and molecular weight of HoPS and their applications as edible films and coatings.

HoPS EP S Strain Structure and molecular weight Applications in edible films and coatings Reference
α-D-glucans Dextran Weissella cibaria,
Pediococcus pentosaceus,
Lacticaseibacillus casei,
Lentilactobacillus parabuchneri,
Leuconostoc mesenteroides
α-D-Glcp (1 →6)
Mw: 103–107 Da
Used as edible films to increase their shelf life and act as a protective layer. Bibi et al., 2021; Hassnain et al., 2021
Alternan Leuconostoc citreum,
Leuconostoc mesenteroides
α-D-Glcp (1 →3)/
α-D-Glcp (1 →6)
Mw: > 106 Da
Used as an edible coating and possesses certain properties such as quality preservation, bioactive compound delivery, and enhanced sensory attributes. Hassnain et al., 2021; Jamil et al., 2018
Reuteran Limosilactobacillus reuteri α-D-Glc p (1 →4)
Mw: 107 Da
Used as an edible coating and enhances shelf life and it is biocompatible.
It is used in sustainable packaging solutions.
Rizvi et al., 2020
β-D-fructans Inulin Lactobacillus johnsonii,
Leuconostoc citreum,
Limosilactobacillus reuteri
β-D-Frup (2 →1)
Mw: 103–107 Da
It possesses moisture and gas barrier properties. Along with this, they are important to enhance shelf life. Rathore et al., 2018; Rizvi, 2020, p. 139
Levan Leuconostoc mesenteroide,s
Limosilactobacillus reuteri,
Streptococcus salivarius,
Limosilactobacillus frumenti
β-D-Fru p (2 →6)
Mw: 104–108 Da
It is biocompatible and possesses moisture barrier and antimicrobial properties. Hassnain et al., 2021; Mujahid and Noman, 2015

Table 3. Structure, properties and molecular weight of HePS and their applications in food industry.

Strain name Monomer information Molecular weight (Da) Techno-functional properties in edible films and coatings References
Lactobacillus delbrueckii subsp. bulgaricus DGCC291 Galactose, glucose 1.4 × 106 Moisture barrier enhancers and add up in nutrition value. Saleem et al., 2023
Lactobacillus helveticus MB2-1 Glucose, galactose, rhamnose, arabinose, mannose 1.8 × 105 They are used to enhance the flavor and texture of fruits and vegetables. Shah et al., 2016
Lactobacillus spp. (Lactobacillus
kefiranofaciens and Lentilactobacillus kefiri)
Glucose, galactose, Kefiran 7.6 × 105 Carrier of bioactive compounds, enhances the nutritional value. Shori et al., 2021
(Tabibloghmany and Ehsandoost, 2014) Fucose, xylose, glucose, galactose, mannose, rhamnose, arabinose 1.2 × 104 They act as
Stabilizing agents, antimicrobial properties, moisture loss barrier etc.
Siddiqui et al., 2020
Lactiplantibacillus plantarum C88 Glucose and galactose 1.2 × 106 Nutrition value addition, moisture retention, etc. Alizadeh-Sani
et al., 2019
Lactiplantibacillus plantarum JLK0142 Glucose and galactose 1.3 × 105 They help retain moisture and add in the nutritional value. Saleem et al., 2023)
Streptococcus thermophilus S-3 Glucose, galactose, N-acetyl-galactosamine 5.7 × 105 Plasticizers, mechanical properties, and flexibility enhancers. Mehmood et al., 2012
Streptococcus thermophilus NIZO 2104 Glucose, galactose, N-acetyl-galactosamine, ribose 9.0 × 105 Sustainability, improved sensory attributes, energy source, textural improvement, antimicrobial properties, gel formation etc. Tabibloghmany and Ehsandoost, 2014
Streptococcus thermophilus CH101 Glucose, galactose 8.5 × 105 Improve viscosity, add nutritional value and flavor enhancers. Siddiqui et al., 2020

There are multiple properties of EPS when it is used as edible films or coatings. First, they act as a barrier to gases and moisture loss. In this way, the process of oxidation and spoilage is retarded. This adds up to the shelf life of the food products. For example, gellan and xanthan gums are excellent and commonly used to attain gas and moisture barrier properties (Lynch et al., 2018). Along with this, they are used to enhance the flexibility and mechanical strength of the films and coatings. This protects the outer layer from breakage and reduces the risk of exposure to the external environment. Curdlan and alginates are commonly used to increase the mechanical strength and flexibility of the food product (Mollakhalili Meybodi and Mohammadifar, 2015). Moreover, their usage as an edible film can prove helpful in enhancing the nutritional value of the product. They promote the growth of beneficial gut bacteria by adding up the dietary fibers in the foodstuff (Altun, 2018). One important example is kefiran. This not only helps in the protection of foods but also provides some important health benefits. The engineering of these bioactive compounds can be done to prepare essential oils, antioxidants, and antimicrobial agents. Products aim to enhance and improve the shelf life of edible products (Cui et al., 2024). Gellan and dextran are important examples, which are used in improving food preservation to enhance its shelf life (Darwish et al., 2022). In the same way, these are widely used in food packaging as they are biodegradable. The packaging made by xanthan gums can decompose more rapidly as compared to any other artificial packaging (Kim et al., 2024). Likewise, they are used as flavor and texture enhancers in foods. They can also improve the mouthfeel of the food products. For example, gellan enhances the texture and acts as a gelling agent to make the foodstuff more attractive to the user (Malik and Iqbal, 2011).

Conclusion

Now it is the need of the hour to eliminate artificial additives and ingredients from the food industry. This is the demand of customers to add natural and safe additives to food products. Microbial EPS specially formed in in-situ conditions is widely being used in this industry, thanks to their special techno-functional and rheological characteristics. Depending upon their structure and characteristics of chains, different types of exopolysaccharides possess different and emerging characteristics as in a variety of ways, viscoelastic properties of food are being modified. There are a wide range of examples of EPS applications in edible films and coatings. They possess a wide variety of applications such as in food preservation, act as moisture loss barriers, enhance nutritional content, improve texture, mouthfeel, plasticizers, mechanical properties, and flexibility.

EPS formed by LAB are mostly used in the food industry. They have some drawbacks in that their production volume is relatively low but have many benefits. Problems with low quantity can be solved by selecting appropriate strain in predefined optimized parameters. Another burning question is the understanding of the structural and functional relationship between EPS and other components. Further studies on this will help open new areas of applications.

Conflicts of Interest

The authors declare no conflicts of interest.

Acknowledgment

This work was supported by the National Key R&D Program of China (2021YFA0910800, 2023YFF1103402) and the Natural Science Foundation of Guangdong Province (Grant No. 2022A1515012043). The authors express their gratitude to the Deanship of Scientific Research (DSR) at King Faisal University under project no. [GRANT A267].

REFERENCES

Abarquero, D., Renes, E., Fresno, J.M., and Tornadijo, M.E., 2022. Study of exopolysaccharides from lactic acid bacteria and their industrial applications: A review. International Journal of Food Science & Technology. 57(1): 16–26. 10.1111/ijfs.15227

Adame MY, Shi C, Li C, Aziz T, Alharbi M, Cui H, Lin L. 2024. Fabrication and characterization of pullulan/tapioca starch-based antibacterial films incorporated with Litsea cubeba essential oil for meat preservation. International Journal of Biological Macromolecules, 268 (2024) 131775. 10.1016/j.ijbiomac.2024.131775.

Alizadeh-Sani, M., Ehsani, A., Moghaddas Kia, E., and Khezerlou, A., 2019. Microbial gums: Introducing a novel functional component of edible coatings and packaging. Applied Microbiology and Biotechnology. 103: 6853–6866. 10.1007/s00253-019-09966-x

Altun, İ., 2018. Exopolysaccharides in milk and dairy products as a functional component. Yüzüncü Yıl Üniversitesi Fen Bilimleri Enstitüsü Dergisi. 23(1): 115–122.

Amao, J.A., Omojasola, P.F., and Barooah, M., 2019. Isolation and characterization of some exopolysaccharide producing bacteria from cassava peel heaps. Scientific African. 4: e00093. 10.1016/j.sciaf.2019.e00093

Badel, S., Bernardi, T., and Michaud, P., 2011. New perspectives for Lactobacilli exopolysaccharides. Biotechnology Advances. 29(1): 54–66. 10.1016/j.biotechadv.2010.08.011

Berthold-Pluta, A.M., Pluta, A.S., Garbowska, M., and Stasiak-Różańska, L., 2019. Exopolysaccharide-producing lactic acid bacteria–health-promoting properties and application in the dairy industry. Postępy Mikrobiologii-Advancements of Microbiology. 58(2): 191–204. 10.21307/PM-2019.58.2.191

Bibi, A., Xiong, Y., Rajoka, M.S.R., Mehwish, H.M., Radicetti, E., Umair, M., et al., 2021. Recent advances in the production of exopolysaccharide (EPS) from Lactobacillus spp., and its application in the food industry: A review. Sustainability. 13(22): 12429. 10.3390/su132212429

Cui H, Yang Y, Aziz T, Al-Asmari F, Sameeh MY, Lin L. 2024. Exploring the potential of chlorogenic acid/chitosan nanoparticle-loaded edible films with photodynamic technology for Mongolian cheese application. Int J Biol Macromol.;279(Pt 2):135091. 10.1016/j.ijbiomac.2024.135091.

Daba, G.M., Elnahas, M.O., and Elkhateeb, W.A., 2021. Contributions of exopolysaccharides from lactic acid bacteria as biotechnological tools in food, pharmaceutical, and medical applications. International Journal of Biological Macromolecules. 173: 79–89. 10.1016/j.ijbiomac.2021.01.110

Darwish, A.M., Allam, M.G., Shokery, E.S., and Ayad, E.H., 2022. Functional products fortified with probiotic LAB isolated from Egyptian dairy sources showed hypolipidemic effects in Albino rats. PLoS One. 17(3): e0263241. 10.1371/journal.pone.0263241

Dertli, E., Toker, O.S., Durak, M.Z., Yilmaz, M.T., Tatlısu, N.B., Sagdic, O., et al., 2016. Development of a fermented ice-cream as influenced by in situ exopolysaccharide production: Rheological, molecular, microstructural and sensory characterization. Carbohydrate Polymers. 136: 427–440. 10.1016/j.carbpol.2015.08.047

Dimopoulou, M., Vuillemin, M., Campbell-Sills, H., Lucas, P.M., Ballestra, P., Miot-Sertier, C., et al., 2014. Exopolysaccharide (EPS) synthesis by Oenococcus oeni: From genes to phenotypes. PLoS One. 9(6): e98898. 10.1371/journal.pone.0098898

Donot, F., Fontana, A., Baccou, J., and Schorr-Galindo, S., 2012. Microbial exopolysaccharides: Main examples of synthesis, excretion, genetics and extraction. Carbohydrate Polymers. 87(2): 951–962. 10.1016/j.carbpol.2011.08.083

El-Sharoud, W., Delorme, C., Darwish, M., and Renault, P., 2012. Genotyping of Streptococcus thermophilus strains isolated from traditional Egyptian dairy products by sequence analysis of the phosphoserine phosphatase (serB) gene with phenotypic characterizations of the strains. Journal of Applied Microbiology. 112(2): 329–337. 10.1111/j.1365-2672.2011.05212.x

Ferraboschi, P., Ciceri, S., and Grisenti, P., 2021. Applications of lysozyme, an innate immune defense factor, as an alternative antibiotic. Antibiotics (Basel). 10(12): 1534. 10.3390/antibiotics10121534

Fox, M., 1991. The EPS—A quality service. Educational psychology in practice. 6(4): 229–232. 10.1080/0266736910060410

Hashemi, S.M.B., Abedi, E., Kaveh, S., and Mousavifard, M., 2022. Hypocholesterolemic, antidiabetic and bioactive properties of ultrasound-stimulated exopolysaccharide produced by Lactiplantibacillus plantarum strains. Bioactive Carbohydrates and Dietary Fibre. 28: 100334. 10.1016/j.bcdf.2022.100334

Hassnain, S., Ahmad, A., Qayyum, M.S., Farrukh, M.G., Nawaz, U.A., and Ahmad, A., 2021. Effects of COVID-19 lockdown on mental health of medical students in Lahore, Pakistan. Bangladesh Journal of Medical Science. 20: 125. 10.3329/bjms.v20i5.55406

Hickisch, A., Beer, R., Vogel, R.F., and Toelstede, S., 2016. Influence of lupin-based milk alternative heat treatment and exopolysaccharide-producing lactic acid bacteria on the physical characteristics of lupin-based yogurt alternatives. Food Research International. 84: 180–188. 10.1016/j.foodres.2016.03.037

Hu, G., Hu, H., Aziz, T, Shao, H., Yang, Z., Alharbi, M., Alsamari, AF, Albekairi, TA. 2023. Depiction of the dairy product supplemented with the exopolysaccharide from Pediococcus acidilactici BCB1H by metabolomics analysis. Food Measure 18, 1690–1704 (2024). 10.1007/s11694-023-02283-y

Ibrahim, A.H., 2015. Effects of exopolysaccharide-producing starter cultures on physicochemical, rheological and sensory properties of fermented camel’s milk. Emirates Journal of Food and Agriculture. 27(4): 373–384. 10.9755/ejfa.v27i4.19911

Jamil, M., Mustafa, G., and Ilyas, M., 2018. Impact of school infrastructure and pedagogical materials on its academic performance: Evidence from Khyber Pakhtunkhwa. FWU Journal of Social Sciences. 12(1): 42–55.

Jurášková, D., Ribeiro, S.C., and Silva, C.C., 2022. Exopolysaccharides produced by lactic acid bacteria: From biosynthesis to health-promoting properties. Foods. 11(2): 156. 10.3390/foods11020156

Kim MN, Ahammed S, Aziz Tm Alsamri F, Sameeh MY, Cui H, Lin L. 2024. Characterization of composite film containing polyvinyl alcohol cross-linked with dialdehyde cellulose using citric acid as a catalyst for sustainable packaging. Packaging Technology and Science, 01:1–13 10.1002/pts.2841.

Korcz, E., and Varga, L., 2021. Exopolysaccharides from lactic acid bacteria: Techno-functional application in the food industry. Trends in Food Science & Technology. 110: 375–384. 10.1016/j.tifs.2021.02.014

Kumar, G.D., and Micallef, S.A., 2017. Biofilms: A community-based strategy for bacterial persistence and relevance to food safety. In: Trends in Food Safety and Protection, Elsevier. pp. 107–130. 10.1201/9781315114859-5

Laorenza, Y., Chonhenchob, V., Bumbudsanpharoke, N., Jittanit, W., Sae-Tan, S., Rachtanapun, C., et al., 2022. Polymeric packaging applications for seafood products: Packaging-deterioration relevance, technology and trends. Polymers. 14(18): 3706. 10.3390/polym14183706

Li, S., Ma, Y., Ji, T., Sameen, D.E., Ahmed, S., Qin, W., et al., 2020. Cassava starch/carboxymethylcellulose edible films embedded with lactic acid bacteria to extend the shelf life of banana. Carbohydrate Polymers. 248: 116805. 10.1016/j.carbpol.2020.116805

Lorusso, A., Coda, R., Montemurro, M., and Rizzello, C.G., 2018. Use of selected lactic acid bacteria and quinoa flour for manufacturing novel yogurt-like beverages. Foods. 7(4): 51. 10.3390/foods7040051

Lynch, K.M., Coffey, A., and Arendt, E.K., 2018. Exopolysaccharide producing lactic acid bacteria: Their techno-functional role and potential application in gluten-free bread products. Food Research International. 110: 52–61. 10.1016/j.foodres.2017.03.012

Madhuri, K., and Vidya Prabhakar, K., 2014. Microbial exopolysaccharides: Biosynthesis and potential applications. Oriental Journal of Chemistry. 30(3): 1401–1410. 10.13005/ojc/300362

Malik, M.A., and Iqbal, M.Z., 2011. Effects of problem solving teaching strategy on problem solving and reasoning ability of 8th graders. International Journal of Academic Research. 3(5): 80–84. 10.13140/RG.2.1.2404.0160

Mehmood, T., Hussain, T., Khalid, M., and Azam, R., 2012. Impact of co-curricular activities on personality development of secondary school students. International Journal of Humanities and Social Welfare. 2(18): 139–145.

Mollakhalili Meybodi, N., and Mohammadifar, M., 2015. Microbial exopolysaccharides: A review of their function and application in food sciences. Journal of Food Quality and Hazards Control. 2(4): 112–117.

Moradi, M., Guimarães, J.T., and Sahin, S., 2021. Current applications of exopolysaccharides from lactic acid bacteria in the development of food active edible packaging. Current Opinion in Food Science. 40: 33–39. 10.1016/j.cofs.2020.06.001

Mujahid, N., and Noman, M., 2015. Infrastructure availability in the public sector schools: A case study of Sindh province. Journal of Education and Practice. 6(4): 60–67.

Naseem, H., Ahsan, M., Shahid, M.A and Khan, N., 2018. Exopolysaccharides producing rhizobacteria and their role in plant growth and drought tolerance. Journal of Basic Microbiology. 58(12): 1009–1022. 10.1002/jobm.201800309

Oleksy-Sobczak, M., Klewicka, E., and Piekarska-Radzik, L., 2020. Exopolysaccharides production by Lactobacillus rhamnosus strains—Optimization of synthesis and extraction conditions. LWT. 122: 109055.

Oleksy, M., and Klewicka, E., 2018. Exopolysaccharides produced by Lactobacillus sp.: Biosynthesis and applications. Critical Reviews in Food Science and Nutrition. 58(3): 450–462. 10.1080/10408398.2016.1187112

Padmanabhan, A., and Shah, N.P., 2020. Structural characterization of exopolysaccharide from Streptococcus thermophilus ASCC 1275. Journal of Dairy Science. 103(8): 6830–6842. 10.3168/jds.2019-17439

Patel, A., and Prajapati, J., 2013. Food and health applications of exopolysaccharides produced by lactic acid bacteria. Advances in Dairy Research. 1(2): 1–7. 10.4172/2329-888X.1000107

Patel, M., Prasad, W., Naithani, H., Nataraj, B.H., Arora, S., and Behare, P.V., 2021. Comparative evaluation of in situ and ex-situ iron-complexing ability of exopolysaccharides producing lactic acid bacteria in whey medium. LWT. 147: 111598. 10.1016/j.lwt.2021.111598

Pecoraro, C., Carbone, D., Deng, D., Cascioferro, S.M., Diana, P., and Giovannetti, E., 2022. Biofilm formation as valuable target to fight against severe chronic infections. Current Medicinal Chemistry. 29(25): 4307–4310. 10.2174/0929867329666220103095551

Pecoraro, C., Carbone, D., Parrino, B., Cascioferro, S., and Diana, P., 2023. Recent developments in the inhibition of bacterial adhesion as promising anti-virulence strategy. International Journal of Molecular Sciences. 24(5): 4872. 10.3390/ijms24054872

Polak-Berecka, M., Waśko, A., Skrzypek, H., and Kreft, A., 2013. Production of exopolysaccharides by a probiotic strain of Lactobacillus rhamnosus: Biosynthesis and purification methods. Acta Alimentaria. 42(2): 220–228. 10.1556/AAlim.42.2013.2.9

Pourjafar, H., Ansari, F., Sadeghi, A., Samakkhah, S.A., and Jafari, S.M., 2023. Functional and health-promoting properties of probiotics’ exopolysaccharides; isolation, characterization, and applications in the food industry. Critical Reviews in Food Science and Nutrition. 63(26): 8194–8225. 10.1080/10408398.2022.2047883

Rathore, K., Chaudhry, A.Q., and Azad, M., 2018. Relationship between co-curricular activities and exam performance: Mediating role of attendance. Bulletin of Education and Research. 40(1): 183–196.

Regubalan, B., Pandit, P., Maiti, S., Nadathur, G.T., and Mallick, A., 2018. Potential bio-based edible films, foams, and hydrogels for food packaging. In: Bio-based materials for food packaging: Green and sustainable advanced packaging materials. Singapore: Springer. pp. 105–123. 10.1007/978-981-13-1909-9_5

Rizvi, A., Ahmed, N., Naeem, A., Saleem, W., Ilyas, M., and Ahmed, A., 2020. A cross sectional study to evaluate awareness about hepatitis A & E among students in Lahore. Pakistan Journal of Public Health. 10(3): 160–166. 10.32413/pjph.v10i3.507

Ryan, P., Ross, R., Fitzgerald, G., Caplice, N., and Stanton, C., 2015. Sugar-coated: Exopolysaccharide producing lactic acid bacteria for food and human health applications. Food & Function. 6(3): 679–693. 10.1039/c4fo00529e

Sakr, E.A., Massoud, M.I., and Ragaee, S., 2021. Food wastes as natural sources of lactic acid bacterial exopolysaccharides for the functional food industry: A review. International Journal of Biological Macromolecules. 189: 232–241. 10.1016/j.ijbiomac.2021.08.135

Saleem, A., Muhammad, Y., and Qureshi, N., 2023. Managing public elementary school classrooms in Lahore: Physical facilities related challenges for novice teachers. Global Educational Studies Review. VIII(II): 377–387. 10.31703/gesr.2023(VIII-II).34

Sanalibaba, P., and Çakmak, G.A., 2016. Exopolysaccharides production by lactic acid bacteria. Applied Microbiology: Open Access. 2(2): 1–5. 10.4172/2471-9315.1000115

Shah, U., Naqash, F., Gani, A., and Masoodi, F., 2016. Art and science behind modified starch edible films and coatings: A review. Comprehensive Reviews in Food Science and Food Safety. 15(3): 568–580. 10.1111/1541-4337.12197

Shi C, Jia L, Tao H, Hu W, Li C, Aziz T, Al-Asmari F, Sameeh MY, Cui H, Lin L. 2024. Fortification of cassava starch edible films with Litsea cubeba essential oil for chicken meat preservation. Int J Biol Macromol. 276(Pt 2):133920. 10.1016/j.ijbiomac.2024.133920.

Shori, A.B., Peng, C.W., Bagheri, E., and Baba, A.S., 2021. Physicochemical analysis, proteolysis activity and exopolysaccharides production of herbal yogurt fortified with plant extracts. International Journal of Food Engineering. 17(3): 227–236. 10.1515/ijfe-2020-0020

Siddiqui, R., Siddiqui, S., Javid, K., and Akram, M.A.N., 2020. Estimation of rainwater harvesting potential and its utility in the educational institutes of Lahore using GIS techniques. Pakistan Geographical Review. 75(1): 1–9.

Silva, L.A., Lopes Neto, J.H.P., and Cardarelli, H.R., 2019. Exopolysaccharides produced by Lactobacillus plantarum: Technological properties, biological activity, and potential application in the food industry. Annals of Microbiology. 69: 321–328.

Singh, R.S., and Kaur, N., 2015. Microbial biopolymers for edible film and coating applications. Advances in Biotechnology. 12: 187–216.

Tabibloghmany, F.S., and Ehsandoost, E., 2014. An overview of healthy and functionality of exopolysaccharides produced by lactic acid bacteria in the dairy industry. European Journal of Nutrition & Food Safety. 4(2): 63–86. 10.9734/EJNFS/2014/6948

Trollope, K.M., 2015. Engineering a fungal β-fructofuranosidase. Stellenbosch: Stellenbosch University.

Wu, J., Han, X., Ye, M., Li, Y., Wang, X., and Zhong, Q., 2023. Exopolysaccharides synthesized by lactic acid bacteria: Biosynthesis pathway, structure-function relationship, structural modification and applicability. Critical Reviews in Food Science and Nutrition. 63(24): 7043–7064. 10.1080/10408398.2022.2043822

Xu, Y., Cui, Y., Yue, F., Liu, L., Shan, Y., Liu, B., et al., 2019. Exopolysaccharides produced by lactic acid bacteria and Bifidobacteria: Structures, physiochemical functions and applications in the food industry. Food Hydrocolloids. 94: 475–499. 10.1016/j.foodhyd.2019.03.032

Yildiz, H., and Karatas, N., 2018. Microbial exopolysaccharides: Resources and bioactive properties. Process Biochemistry. 72: 41–46. 10.1016/j.procbio.2018.06.009

Zannini, E., Waters, D.M., Coffey, A., and Arendt, E.K., 2016. Production, properties, and industrial food application of lactic acid bacteria-derived exopolysaccharides. Applied Microbiology and Biotechnology. 100: 1121–1135. 10.1007/s00253-015-7172-2

Zayed, A., Mansour, M.K., Sedeek, M.S., Habib, M.H., Ulber, R., and Farag, M.A., 2022. Rediscovering bacterial exopolysaccharides of terrestrial and marine origins: Novel insights on their distribution, biosynthesis, biotechnological production, and future perspectives. Critical Reviews in Biotechnology. 42(4): 597–617. 10.1080/07388551.2021.1942779

Zikmanis, P., Juhņeviča-Radenkova, K., Radenkovs, V., Segliņa, D., Krasnova, I., Kolesovs, S., et al., 2021. Microbial polymers in edible films and coatings of garden berry and grape: Current and prospective use. Food and Bioprocess Technology. 14(8): 1432–1445. 10.1007/s11947-021-02666-3